70倍价差降压药被查 百利天恒冲刺港股
关于百利天恒冲刺港股,近期有报道称其生产的降压药存在70倍价差问题被相关部门调查,该公司生产的降压药物价格差异巨大,涉嫌存在价格欺诈等问题,相关部门正在对此展开调查,以维护市场秩序和消费者权益,此次事件引起了社会各界的广泛关注,对于药品价格监管和药品质量安全问题,人们呼吁加强监管力度,确保公众健康安全,百利天恒生产的降压药因存在70倍价差问题被查,该公司正在冲刺港股上市,事件引起关注,呼吁加强药品价格监管和药品质量安全监管,以保障公众健康。
成都的创新药企百利天恒(688506.SH)正在上演着一出魔幻现实主义的“冰与火之歌”。
火焰的一端,是来自资本市场的狂热追捧。其核心在研抗癌新药,一款代号为BL-B01D1的双抗ADC药物,在临床试验中取得了100%客观缓解率,这意味着所有参与试验的特定肺癌患者的病灶均明显缩小。这一结果,不仅让百利天恒在国际学术会议上收获好评,更助推其市值一度冲破1550亿元人民币大关。
百利天恒实控人朱义凭借72.22%持股,身价飙至千亿以上,稳坐“四川首富”的位置。
9月29日晚间,百利天恒还发布公告,公司于当日重新向港交所递交《招股书》,这已是公司自去年以来第三次向港交所递表。
图源:罐头图库
而冰山的一端,是一封来自地方医保局的《问询函》。医保局的目光聚焦于一瓶看似平常的降压药——马来酸依那普利口服溶液,商品名“安贝忻”。这款由百利天恒全资子公司四川百利药业生产的药品,与同通用名、同等剂量的片剂,市场价差相差近70倍。
这起事件绝非一次简单的药品定价争议,而是直指百利天恒商业模式的核心矛盾。一家以高风险、重投入的创新药研发为生命线的生物科技公司,如何平衡其赖以“输血”的传统仿制药业务?在国家医药集采政策推广背景下,这种激进定价策略,其背后的原因又是什么?
截至9月30日,百利天恒报收375.3元/股,总市值1550亿元。
01
被资本热捧的创新药企
因药品价格收问询函
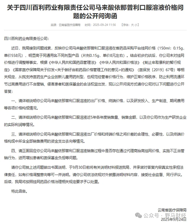
9月24日,云南省医疗保障局官网发布公开《问询函》,将百利药业推上风口浪尖。问询函直指百利药业生产的“降压药”——马来酸依那普利口服溶液(规格:150ml:0.15g)存在“价格异常”。
图源:云南省医疗保障局官网
该药品在云南省药品集中采购平台的挂网价格为558元,而同通用名的片剂(0.15g)价格仅为8元左右,两者价差近70倍。《问询函》透露,云南省医保局此前已就此事对企业进行过初步约谈,但百利药业并未主动调整挂网价格。监管方最终要求百利药业在9月30日前,就该药品的研发投入、生产制造成本、期间费用等价格构成情况,以及出厂价与终端价之间价差的“合理性、必要性”作出公开书面答复。
监管的连锁反应迅速显现,作为全国药品集中采购的操作平台,上海阳光医药采购网也对该药品采取了下架的处理措施,一场围绕药品定价的博弈,正式拉开序幕。
面对监管和舆论的压力,百利药业虽然未在第一时间公开发声,但其高价背后的逻辑链条,在行业专家和市场分析中逐渐清晰,构成了一出定价的“罗生门”。
首先是临床需求,与常见的片剂不同,这款口服溶液的核心目标群体是特殊患者。其一是存在吞咽困难的成年高血压患者;其二,也是更重要的,是1个月以上的高血压儿童及心力衰竭患儿。对于婴幼儿而言,片剂难以精准掰开以匹配其所需的微小剂量,液体剂型成为临床上的“刚需”。在儿科用药领域,“用药靠掰,剂量靠猜”的困境长期存在,口服溶液的出现,一定程度上解决了精准给药的难题。
其次是市场的稀缺性,在马来酸依那普利这个成熟的药品市场中,片剂生产厂家众多,竞争已白热化。而口服溶液这一剂型,却是一个竞争并不充分的蓝海。根据医药监管局数据,事发时国内拥有该剂型生产批文的仅有百利药业和华益药业科技(安徽)有限公司两家。有限的供给格局,使得该产品天然具备了强大的议价能力,一定程度上形成了双头垄断的局面。
中国企业资本联盟副理事长柏文喜在接受媒体采访时,对此进行了更为系统的分析。他认为,高定价主要源于三个因素:第一,成本更高,口服溶液作为改良剂型,其制备工艺、辅料选择、包装材料以及对稳定性的控制要求均远高于传统片剂,客观上推高了生产成本;第二,儿童用药的特殊性,儿童药普遍面临“研发周期长、临床试验难、市场规模小”的困境,企业为收回成本,往往采取高定价策略,这已是行业内的普遍现象;第三,是竞争机制的缺失,马来酸依那普利片剂因其用量大、竞争厂家多,早已被纳入国家药品集中采购,而口服溶液尚未经历集采“砍价”,得以维持高价。
然而,这些因素并不能完全解释70倍的惊人价差。集采政策的核心是“以量换价”,通过国家层面的批量采购承诺,换取药企的最低报价。自2019年试点以来,多轮集采已让数百种常用药价格出现“断崖式”下跌,平均降幅超过50%。这极大地减轻了医保基金和患者的负担,但也彻底颠覆了仿制药企业的盈利模式。利润被削薄至“刀片”一样,迫使企业必须寻找新的出路。
在这样的背景下,药企的战略选择被清晰地分化为两条路径,一种是向上走,向高风险、高投入、高回报的创新药研发转型,这正是百利天恒的主战略;另外是在现有业务中寻找“避风港”,即那些因剂型特殊、规格独特或临床用量小而暂时未被集采覆盖的“小众”市场。百利药业的马来酸依那普利口服溶液,正是这样的一个“避风港”,因此其558元的高昂定价,不仅是为了覆盖更高成本,也是一种商业策略体现。
02
百利天恒的“AB面”
百利药业母公司百利天恒的主要业务,包括仿制药业务与创新药业务,一边“输血”,一边“烧钱”,两者构成了矛盾统一体,这背后的成因,也取决于创始人朱义的战略选择。
1963年出生于四川南充的朱义,拥有复旦大学生物物理学的硕士学位,毕业后在原华西医科大学任教。上世纪90年代初他辞去教职决定创业,1996年在成都温江创立了百利药业。在“要钱没钱、要产品没产品”的窘境下,他凭信誉贷款400万元,并用其中60万元买下了一款儿童抗病毒药——利巴韦林颗粒的生产权。2003年,“非典”疫情爆发,让这款原本不起眼的药品一夜之间成为市场上的硬通货,销售额直接破亿,为百利药业赚取了第一桶金。此后,公司通过布局仿制药和中成药,建立了一个年销售额稳定在十亿元以上、每年能产生七、八千万元现金流的稳固基盘。这是塑造了百利天恒的A面,一个传统的、依赖生产仿制药的药企。
早在2010年,朱义就预见到仿制药的利润空间终将被压缩,他决心带领公司进行第二次、也是风险更大的一次转型——发力创新药。2014年,他押注当时全球处于低谷、前景不明的双抗ADC技术上,在最艰难的2021年,公司融资告罄,资金链濒临断裂,朱义甚至一度想过卖掉公司。
百利天恒于2023年1月在上交所科创板上市,公司获得9.9亿元融资。作为创新药板块的“黑马”,上市2年多,其股价涨幅已经超过15倍,成为A股第三家跻身“千亿市值俱乐部”的创新药企。
2023年12月,百利天恒宣布把其自主研发的EGFR×HER3双抗ADC药物“BL-B01D1”的全球权益(大中华区除外)授权给国际制药巨头百时美施贵宝(BMS)。这笔交易的潜在总金额高达84亿美元,刷新了当时全球ADC领域的授权交易纪录,也让朱义的身家随着公司股价的飙升而暴涨。
2024年,朱义以510亿元财富值位列《胡润百富榜》第74名。
图源:胡润百富榜
2025年9月,百利天恒股价一度触及414.02元/股的历史新高,朱义也借此超越多位知名川籍企业家,成为四川省的“新首富”。这构成了百利天恒的B面,一家站在全球创新药研发前沿、雄心勃勃的生物科技公司。
图源:雪球网
这笔创纪录的授权交易,在为百利天恒带来名声的同时,也使其财务报表呈现出“过山车”般的剧烈波动。
根据其发布的2024年年度报告,得益于2024年3月收到的BMS约57亿元人民币首付款,公司业绩实现了爆炸式增长。2024年全年,百利天恒实现营业收入58.23亿元,同比暴增936.31%;归母净利润更是达到了36.58亿元,成功扭亏为盈。
图源:百利天恒2025年半年度报告
这笔巨款,无疑是公司创新药研发得以延续的“救命钱”。然而,一次性的授权收入无法掩盖公司自身“造血”能力的欠缺。2025年半年报迅速将现实打了回来,上半年,公司营业收入骤降至1.71亿元,同比下滑96.9%;归母净利润则录得巨额亏损11.2亿元,同比下降124%,经营活动产生的现金流量净额为-11.34亿元。
图源:罐头图库
这些数字也清晰地勾勒出百利天恒的财务状况,创新药管线正处于一个巨大的“烧钱”阶段。仅2025年上半年,公司的亏损就超过11亿元。这背后包括其核心产品“BL-B01D1”在全球同步开展的多达40余项临床试验,以及后续多个ADC、GNC(多特异性抗体)和ARC(核素抗体偶联药物)管线的庞大研发开支。
而全资子公司百利药业,作为承载百利天恒仿制药和中成药业务的主体,它在2025年上半年实现了1.13亿元的营业收入,占到了母公司总营收的66%,是公司运营收入的绝对支柱。但即便如此,该子公司自身仍处于亏损状态,净利润为-2347.9万元。
03
资本“续命”
37亿定增驰援研发管线
就在“价差门”事件爆发的同一个月,百利天恒完成了一项关键的资本运作。
根据公司2025年9月19日发布的公告,成功完成了一次定增,以每股317元的价格发行了1187.38万股新股,募集资金总额达37.64亿元,扣除发行费用后净额为37.31亿元。
此次募资的目的非常明确,根据百利天恒向监管机构提交的文件,募集资金将100%用于创新药研发项目。具体投向包括加速其核心ADC管线BL-B01D1、BL-M07D1等多个产品的临床试验,并推动后续GNC、ARC等前沿技术管线的研发进程。
图源:中欧基金管理公司官网
这笔近38亿元的资金,对于上半年亏损超11亿、现金流持续为负的百利天恒而言,无异于一场“及时雨”,确保了其庞大的研发机器能够继续高速运转。此次定增吸引了18名特定投资者,其中包括了中欧、工银瑞信、易方达、富国、景顺长城、广发、汇添富等知名机构。包括葛兰管理的“中欧医疗健康混合基金”和“中欧医疗创新股票基金”一共买入百利天恒约214万股,总金额大约6.79亿元。其中,“中欧医疗健康混合基金”买了百利天恒185.59万股,花了约5.88亿元;“中欧医疗创新股票基金”买了28.55万股,花了约9051万元。
从纯粹的财务角度看,“安贝忻”这一单品的潜在降价,对百利天恒千亿级别的市值而言,影响微乎其微,甚至可以忽略不计。然而,这起事件真正影响,在于其对公司声誉的侵蚀和可能引发的长期监管风险。
更长远的影响在于,云南医保局的此次公开问询,可能只是一个开始。它为全国其他省份的医保部门提供了一个范例,未来可能会有更多针对各类“小众高价药”的审查和价格谈判。监管机构甚至可能因此加快将更多特殊剂型、儿童用药等纳入集采的步伐。
百利天恒以其研发管线的巨大潜力,让资本市场用真金白银为其未来投下了信任票。然而,“安贝忻”事件也敲响了警钟,在医疗健康这个特殊领域,公众的认知和信任与商业逻辑同样重要,甚至更为关键。
这艘承载着巨大期望的“创新药巨轮”,今后的发展或许并不完全取决于其技术有多么领先,管线有多么强大。它同样取决于,当面对一瓶“小药水”所引发的舆情拷问时,公司选择如何回应,是固守商业利益的壁垒,还是展现出与社会共情的姿态和承担责任的成熟。这个选择,将最终定义其企业品格,并决定它究竟能走多远。你对此有何看法,评论区一起聊聊吧!
作者:访客本文地址:https://hnyzhsx.cn/gov/82.html发布于 2025-10-06 16:04:39
文章转载或复制请以超链接形式并注明出处新华财经网



还没有评论,来说两句吧...